Soạn thảo văn bản là kỹ năng cốt lõi trong thời đại số. Nắm vững cách đánh Word trên máy tính giúp bạn tạo ra các tài liệu không chỉ truyền đạt thông tin mà còn thể hiện tính chuyên nghiệp, sự chính xác trong công việc. Việc soạn thảo đúng quy chuẩn giúp văn bản dễ đọc, dễ chỉnh sửa và tuân thủ các yêu cầu hành chính pháp lý. Bài viết này sẽ cung cấp hướng dẫn chi tiết, từ thiết lập cơ bản đến các kỹ thuật nâng cao, giúp bạn làm chủ Microsoft Word. Chúng ta sẽ cùng nhau tìm hiểu cách đánh Word trên máy tính để tối ưu hóa quy trình, nâng cao chất lượng tài liệu.
Tổng Quan Về Microsoft Word Và Thiết Lập Môi Trường Làm Việc Ban Đầu
Microsoft Word là công cụ không thể thiếu trong tin học văn phòng, được sử dụng để soạn thảo, chỉnh sửa và định dạng văn bản chuyên nghiệp. Trước khi bắt đầu gõ những dòng chữ đầu tiên, việc thiết lập môi trường làm việc chuẩn mực là bước nền tảng quyết định chất lượng toàn bộ tài liệu.
Giới Thiệu Cấu Trúc Thanh Ribbon Và Các Tab Chức Năng Cốt Lõi
Giao diện Word hiện đại được tổ chức thông qua thanh Ribbon (thanh công cụ). Nắm rõ chức năng của từng thẻ giúp người dùng thao tác nhanh chóng và chính xác. Đây là bước đầu tiên để làm chủ việc soạn thảo.
- Home: Chứa các công cụ định dạng trực tiếp như Font chữ, kích thước, căn lề, kiểu chữ (in đậm, in nghiêng, gạch chân) và các kiểu định dạng đoạn văn bản. Đây là thẻ được sử dụng thường xuyên nhất khi soạn thảo.
- Insert: Cho phép người dùng chèn các đối tượng khác nhau vào văn bản. Các đối tượng này bao gồm bảng biểu, hình ảnh, biểu đồ, tiêu đề trang (Header & Footer), số trang, và hộp văn bản.
- Layout: Cực kỳ quan trọng để thiết lập bố cục trang in. Tại đây, bạn điều chỉnh lề, hướng giấy (dọc/ngang), kích thước khổ giấy và chia cột.
- References: Chuyên dùng cho các tài liệu học thuật hoặc tài liệu cần tham chiếu. Thẻ này giúp tạo mục lục tự động, chèn chú thích cuối trang (Footnotes) và quản lý danh mục tài liệu tham khảo.
- Review: Phục vụ cho việc kiểm tra và hiệu đính văn bản. Chức năng chính bao gồm kiểm tra chính tả, ngữ pháp, theo dõi thay đổi (Track Changes) và thêm nhận xét.
- View: Cho phép người dùng tùy chỉnh chế độ hiển thị tài liệu. Các chế độ xem khác nhau như Print Layout, Web Layout, hoặc chế độ xem Outline giúp ích cho các mục đích soạn thảo và kiểm tra khác nhau.
Thiết lập các định dạng văn bản ban đầu
Khai Báo Ngôn Ngữ Tiếng Việt Và Bộ Gõ (Unikey/Vietkey)
Để thực hiện cách đánh word trên máy tính có dấu một cách suôn sẻ, việc thiết lập bộ gõ tiếng Việt là bắt buộc. Bộ gõ phổ biến nhất hiện nay là Unikey hoặc Vietkey.
Việc thiết lập bộ gõ phải đảm bảo hai yếu tố chính: Kiểu gõ và Bảng mã. Đối với văn bản tiêu chuẩn Việt Nam hiện nay, người dùng nên chọn:
- Kiểu gõ: Telex (phổ biến nhất, dễ dùng) hoặc VNI (gõ số).
- Bảng mã: Unicode (chuẩn quốc tế, tương thích với hầu hết các hệ điều hành và phần mềm).
- Sau khi chọn, hãy đảm bảo biểu tượng bộ gõ hiển thị chữ ‘V’ (Việt Nam) hoặc icon đặc trưng của bộ gõ đã được kích hoạt. Thao tác này giúp bạn gõ dấu tiếng Việt chính xác, tránh lỗi font và lỗi ký tự.
Hướng dẫn định dạng, cách đánh Word trên máy tính bước 4
Thiết Lập Định Dạng Trang In Chuẩn Văn Bản Hành Chính (Page Setup)
Đây là bước quan trọng nhất để đảm bảo văn bản tuân thủ quy chuẩn. Thiết lập bố cục trang được thực hiện trong thẻ Layout thông qua hộp thoại Page Setup.
Định dạng khổ giấy cần ưu tiên kích thước A4 (210mm x 297mm) cho hầu hết các tài liệu hành chính và học thuật. Việc này giúp đảm bảo tính đồng nhất khi in ấn và lưu trữ.
Quy Chuẩn Căn Lề (Margins)
Đối với các văn bản hành chính thông thường (theo Thông tư 01/2011/TT-BNV và các văn bản liên quan), quy chuẩn căn lề được áp dụng là:
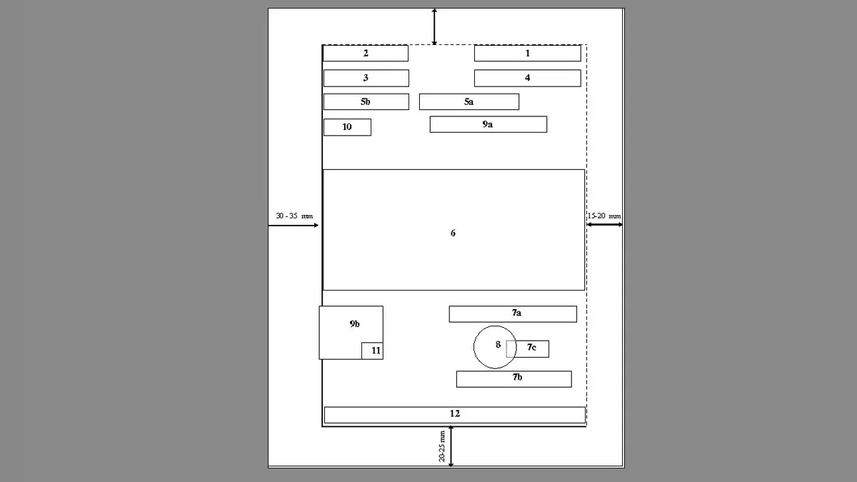
- Top (Lề trên): 20 – 25 mm (tương đương 2.0 – 2.5 cm).
- Bottom (Lề dưới): 20 – 25 mm (tương đương 2.0 – 2.5 cm).
- Left (Lề trái): 30 – 35 mm (tương đương 3.0 – 3.5 cm). Phần lề rộng này nhằm mục đích để đóng gáy, kẹp file.
- Right (Lề phải): 15 – 20 mm (tương đương 1.5 – 2.0 cm).
Người soạn thảo cần vào Layout -> Page Setup -> Margins để nhập các thông số này.
Thiết lập các định dạng văn bản ban đầu bước 2
Hướng Giấy và Lề Kẹp File (Orientation và Gutter)
- Orientation (Hướng giấy): Chọn
Portraitcho khổ dọc (thường dùng) hoặcLandscapecho khổ ngang (chỉ dùng cho các bảng biểu hoặc tài liệu đặc biệt). - Gutter (Lề gáy): Là khoảng trống được chừa thêm vào lề để kẹp ghim hoặc đóng gáy. Đối với lề trái 30-35mm đã bao gồm cả lề kẹp file, thông thường sẽ không cần dùng đến Gutter. Tuy nhiên, nếu cần chừa thêm, vị trí Gutter nên là
Leftvới kích thước 5-10mm.
Thiết lập các định dạng văn bản ban đầu bước 4
Quy Trình Soạn Thảo Cơ Bản: Từ Gõ Phím Đến Định Dạng Chữ
Sau khi hoàn tất việc thiết lập trang in, người dùng sẽ tiến hành soạn thảo nội dung. Một quy trình soạn thảo tối ưu thường bắt đầu từ việc gõ toàn bộ nội dung thô trước, sau đó mới tiến hành định dạng.
Kỹ Thuật Gõ Phím Nhanh Và Hiệu Quả Trong Word
Để tối ưu hóa cách đánh word trên máy tính, việc sử dụng kỹ thuật gõ mười ngón là điều kiện tiên quyết. Gõ mười ngón không chỉ tăng tốc độ mà còn giảm thiểu sai sót, giúp người soạn thảo tập trung hơn vào nội dung.
Nguyên tắc cơ bản là đặt các ngón tay lên hàng phím cơ sở (ASDF – JKL;). Người dùng cần rèn luyện thói quen không nhìn bàn phím và sử dụng phím tắt thay vì chỉ dùng chuột. Thao tác gõ phải nhanh, dứt khoát và liên tục để dòng chảy ý tưởng không bị gián đoạn.
Định Dạng Font Chữ, Cỡ Chữ Và Kiểu Chữ (Bold, Italic, Underline)
Định dạng văn bản chuẩn mực đóng vai trò quan trọng trong việc thể hiện sự tôn trọng đối với người đọc và tính nghiêm túc của tài liệu. Các quy chuẩn về Font chữ và cỡ chữ thường được áp dụng là:
- Font chữ: Ưu tiên sử dụng Times New Roman hoặc Arial cho hầu hết các văn bản chính thức tại Việt Nam. Hai font này đảm bảo tính rõ ràng, dễ đọc và tính phổ thông.
- Cỡ chữ: Kích cỡ phổ biến nhất là 13pt hoặc 14pt (thường là 14pt cho văn bản hành chính). Đối với các tiêu đề chính, có thể dùng cỡ chữ lớn hơn một chút.
- Kiểu chữ:
- In đậm (Bold): Dùng để nhấn mạnh tiêu đề, mục lục hoặc các thông tin quan trọng.
- In nghiêng (Italic): Dùng cho tên tài liệu, thuật ngữ tiếng nước ngoài, hoặc phần chú thích.
- Gạch chân (Underline): Hạn chế sử dụng, trừ các trường hợp đặc biệt như tên riêng hoặc các mục cần làm nổi bật dưới dạng liên kết.
Hướng dẫn định dạng, cách đánh Word trên máy tính bước 3
Thiết Lập Căn Lề Và Khoảng Cách Dòng Chuẩn (Alignment & Line Spacing)
Thiết lập đoạn văn bản được thực hiện trong thẻ Home tại mục Paragraph. Việc này ảnh hưởng trực tiếp đến tính thẩm mỹ và khả năng đọc của văn bản.
Căn Lề (Alignment)
- Căn đều (Justify): Bắt buộc sử dụng cho nội dung chính của văn bản (body text). Căn đều giúp mép trái và mép phải của đoạn văn thẳng hàng, tạo sự gọn gàng, chuyên nghiệp.
- Căn giữa (Center): Chỉ dùng cho Tiêu đề hoặc Quốc hiệu, Tiêu ngữ.
- Căn trái/phải (Left/Right): Hạn chế, chỉ dùng cho một số trường hợp đặc biệt như vị trí, thời gian ban hành hoặc chữ ký.
Khoảng Cách Dòng (Line Spacing)
Quy chuẩn phổ biến trong soạn thảo là chọn khoảng cách dòng đơn (Single) hoặc 1.5 lines. Đối với văn bản hành chính, 1.5 lines được ưu tiên vì nó đảm bảo sự thông thoáng, dễ đọc, không làm các dòng bị dính vào nhau.
Ngoài ra, tại mục Spacing trong hộp thoại Paragraph, cần chú ý:
- Before/After: Thiết lập khoảng cách trước và sau đoạn văn. Nên đặt giá trị là 6pt hoặc 0pt. Điều này giúp kiểm soát khoảng trống giữa các đoạn mà không cần dùng phím Enter thừa.
Hướng dẫn định dạng, cách đánh Word trên máy tính bước 2
Các Kỹ Thuật Nâng Cao Để Tạo Văn Bản Chuyên Nghiệp
Để tạo ra một tài liệu có giá trị cao, không chỉ cần biết cách đánh word trên máy tính mà còn phải biết sử dụng các tính năng nâng cao. Việc này giúp quản lý cấu trúc văn bản lớn và tiết kiệm thời gian đáng kể.
Cách Chèn Và Định Dạng Bảng, Hình Ảnh, Đồ Thị
Việc chèn các đối tượng bổ sung là cần thiết để minh họa thông tin hoặc tổng hợp dữ liệu. Thẻ Insert là nơi thực hiện các thao tác này.
- Chèn Bảng (Table): Bảng cần có tiêu đề rõ ràng, căn lề văn bản trong bảng hợp lý (thường là căn giữa theo chiều dọc và căn trái theo chiều ngang). Hạn chế để bảng tràn ra khỏi lề trang.
- Chèn Hình ảnh (Pictures): Hình ảnh phải có chất lượng cao, liên quan trực tiếp đến nội dung. Sau khi chèn, cần sử dụng tính năng Wrap Text (thường là Square hoặc Tight) để hình ảnh không làm xáo trộn bố cục văn bản.
Kinh nghiệm soạn thảo văn bản chuyên nghiệp
Hướng Dẫn Sử Dụng Styles Để Tự Động Hóa Định Dạng
Sử dụng Styles (Kiểu định dạng) trong Word là một kỹ thuật chuyên nghiệp, giúp áp dụng định dạng nhất quán cho toàn bộ tài liệu. Thay vì định dạng thủ công từng tiêu đề (H1, H2, H3), người dùng chỉ cần thiết lập Style một lần.
- Lợi ích: Đảm bảo tất cả tiêu đề cấp 1 (Heading 1) có cùng Font, cỡ chữ, màu sắc, và khoảng cách đoạn. Điều này là cốt lõi để tạo Mục lục tự động.
- Cách sử dụng: Trong thẻ
Home, chọn các Style có sẵn (Heading 1, Heading 2,…) hoặc tạo Style mới. Sau đó, áp dụng cho các phần tiêu đề tương ứng trong bài viết. Kỹ thuật này giúp bài viết dễ quản lý, dễ thay đổi đồng loạt và tăng tính chuyên nghiệp.
Tạo Mục Lục Tự Động (Table of Contents) Với Thẻ References
Một tài liệu dài, chuyên nghiệp luôn cần một mục lục rõ ràng. Việc tạo mục lục thủ công là lãng phí thời gian và dễ sai sót. Word cho phép tạo mục lục tự động dựa trên các Styles (Heading 1, Heading 2,…) đã áp dụng trước đó.
- Thao tác: Đặt con trỏ tại vị trí muốn chèn mục lục, sau đó vào thẻ
References->Table of Contents-> Chọn một kiểu mục lục có sẵn. Word sẽ tự động quét các tiêu đề (Heading) và số trang tương ứng để tạo bảng mục lục chính xác. Khi nội dung thay đổi, người dùng chỉ cần chọnUpdate Fieldđể cập nhật lại.
Đánh Số Trang Và Tạo Header/Footer Chuyên Nghiệp
Header (Đầu trang) và Footer (Chân trang) là không gian lý tưởng để đặt các thông tin cố định như tên tài liệu, ngày tháng, và đặc biệt là số trang.
- Số trang: Vào thẻ
Insert->Page Number. Có thể chọn vị trí Top of Page (trên) hoặc Bottom of Page (dưới). Cần lưu ý các văn bản hành chính thường không đánh số trang ở trang đầu tiên. - Header/Footer: Có thể dùng để chèn Logo công ty, tên dự án hoặc số trang theo định dạng riêng. Việc sử dụng Header/Footer giúp văn bản trông đồng bộ và được tổ chức tốt hơn.
Áp Dụng Tiêu Chuẩn Văn Bản Hành Chính Việt Nam
Đối với người làm việc trong môi trường công sở, nắm rõ quy chuẩn trình bày văn bản hành chính là yêu cầu bắt buộc. Các tiêu chuẩn này được quy định cụ thể (ví dụ: Nghị định 30/2020/NĐ-CP và các văn bản hướng dẫn).
Quy chuẩn của văn bản hành chính
Phân Tích Quy Định Về Quốc Hiệu, Tiêu Ngữ Và Tên Cơ Quan
Phần đầu trang (góc trên bên trái và phải) chứa Quốc hiệu, Tiêu ngữ và Tên cơ quan ban hành.
- Quốc hiệu (Số 1): “CỘNG HÒA XÃ HỘI CHỦ NGHĨA VIỆT NAM” (Chữ in hoa, Font Times New Roman, cỡ 12-13pt, căn giữa).
- Tiêu ngữ: “Độc lập – Tự do – Hạnh phúc” (Chữ thường, in đậm, gạch chân ở dưới, căn giữa).
- Tên Cơ quan (Số 2): Tên cơ quan, tổ chức ban hành văn bản (Chữ in hoa, cỡ 12pt, căn giữa).
Định Dạng Số, Ký Hiệu Văn Bản Và Thời Gian Ban Hành
- Số và Ký hiệu (Số 3): Được đặt bên dưới Tên cơ quan, tổ chức. Chứa số thứ tự và ký hiệu văn bản. (Ví dụ: Số: 01/QĐ-UBND).
- Địa điểm và Thời gian (Số 4): Được đặt góc trên bên phải, ngang hàng với Số và Ký hiệu. (Ví dụ: Hà Nội, ngày 10 tháng 12 năm 2025). Chữ thường, in nghiêng, căn phải.
Nguyên Tắc Trình Bày Nội Dung Chính, Chức Vụ Và Chữ Ký
- Tên loại và Trích đoạn nội dung (Số 5a, 5b): Tên loại văn bản (ví dụ: QUYẾT ĐỊNH) phải được viết in hoa, in đậm, căn giữa. Trích yếu nội dung được đặt ngay dưới, in nghiêng, căn giữa.
- Nội dung chính (Số 6): Phải tuân thủ các quy tắc về Font, cỡ chữ (14pt), căn đều hai bên và khoảng cách dòng 1.5 lines. Các đoạn văn cần được phân chia rõ ràng, không quá dài để đảm bảo tính dễ đọc.
- Chức vụ và Chữ ký (Số 7a, 7b, 7c): Chức vụ của người ký được đặt ở góc phải, in hoa. Họ tên người ký in đậm, căn giữa. Chữ ký được đóng dấu.
Bí Quyết Tối Ưu Hóa Tốc Độ Và Chất Lượng Soạn Thảo
Việc thành thạo các tính năng kỹ thuật là quan trọng, nhưng một chuyên gia soạn thảo còn cần áp dụng những mẹo vặt và kinh nghiệm thực tiễn để nâng cao hiệu suất.
Sử Dụng Phím Tắt Tiết Kiệm Thời Gian
Phím tắt (Keyboard Shortcuts) là công cụ mạnh mẽ nhất để tăng tốc độ soạn thảo và định dạng:
- Ctrl + S: Lưu tài liệu (thao tác bắt buộc và thường xuyên).
- Ctrl + B / I / U: In đậm / In nghiêng / Gạch chân.
- Ctrl + L / R / E / J: Căn lề trái / phải / giữa / đều (Justify).
- Ctrl + [ và Ctrl + ]: Giảm và tăng kích cỡ Font nhanh chóng.
- Ctrl + Z / Y: Hoàn tác / Làm lại.
Việc thuần thục các phím tắt này giúp giảm sự phụ thuộc vào chuột, cho phép người dùng định dạng mà không cần rời tay khỏi bàn phím.
Các Lỗi Định Dạng Thường Gặp Và Cách Khắc Phục
Ngay cả những người đã quen với cách đánh word trên máy tính vẫn mắc phải các lỗi cơ bản.
- Lỗi 1: Sử dụng Enter để tạo khoảng cách: Thay vì dùng phím
Enternhiều lần để xuống dòng hoặc tạo khoảng cách giữa các đoạn, hãy dùng tính năngSpacing Before/After(6pt) trong hộp thoại Paragraph. - Lỗi 2: Dùng Space để căn lề: Tuyệt đối không dùng phím
Spaceđể căn chỉnh văn bản. Hãy sử dụng các nút căn lề (Ctrl + L/R/E/J) hoặc tính năngIndent(Thụt lề). - Lỗi 3: Lỗi font chữ/dấu tiếng Việt: Thường xuyên kiểm tra lại Bảng mã (Unicode) và Kiểu gõ (Telex) của Unikey để tránh lỗi ‘ô vuông’, ‘lỗi dấu’ khi copy/paste hoặc in ấn.
Nắm vững cách đánh Word trên máy tính là một quá trình rèn luyện, không chỉ dừng lại ở việc gõ chữ mà còn là khả năng định dạng và trình bày tài liệu theo tiêu chuẩn cao. Bằng cách áp dụng các thiết lập Page Setup chuẩn, sử dụng Font và khoảng cách dòng quy định, cùng với việc tận dụng các kỹ thuật nâng cao như Styles và Mục lục tự động, bạn sẽ tạo ra những văn bản chuyên nghiệp, tối ưu hóa hiệu suất làm việc. Đây là nền tảng vững chắc để bạn tiến xa hơn trong lĩnh vực tin học văn phòng và công việc hàng ngày.
Ngày Cập Nhật 16/12/2025 by Trong Hoang

Chào các bạn, mình là Trọng Hoàng, tác giả của blog maytinhvn.net. Mình là một full-stack developer kiêm writer, blogger, Youtuber và đủ thứ công nghệ khác nữa.




